|
<< 目次を表示 >> ページ位置: その他の記法のモデリング > DMN
|
DMN (Decision Model and Notation) は、Object Management Group (OMG) が発行・管理しているモデリング標準です。
このトピックの一部は、DMN仕様をそのまま、もしくは変更して使用しています。DMN仕様は次のURLから参照できます。 https://www.omg.org/spec/DMN
DMNとその機能の詳細な説明は、OMG Webサイトにあります。
DMNの目的は、意思決定をモデル化するために必要な構成要素を提供することです。これにより、組織的な意思決定をダイアグラムに簡単に記述し、ビジネスアナリストが正確に定義し、必要に応じて自動化できます。また、組織間の意思決定モデルの共有と交換を促進することも目的です。

DMNとは何か?
DMNは、ビジネスプロセスモデルと意思決定論理モデルの間の橋渡し役となることを目的としています。

総合すると、意思決定要求図と意思決定ロジックにより、プロセスタスクで実行される意思決定を詳細に指定することで、ビジネスプロセスモデルを補完する完全な意思決定モデルを構築できます。
DMNは、意思決定要求と意思決定ロジックモデリングの両方にまたがる構造を提供します。
Enterprise ArchitectでDMNを利用するメリット
DMNを使って意思決定プロセスをモデリングすると、複雑な意思決定プロセスを、相互に関連する意思決定・ビジネスルール・データセット・および知識ソースからなる1つのシステムとして、記録、指定、分析できます。そうすることで、非常に複雑な意思決定プロセスを、意思決定をサポートするネットワークと入力データに分けることができます。これにより、プロセス全体を構成する個々のステップを簡単に検証できるため、プロセス全体の理解が容易になり、プロセスのリファクタリングがサポートされ、プロセスの検証タスクが簡略化されます。
Enterprise ArchitectでDMNを利用してデシジョンモデルを構築する場合、モデルのシミュレーションを実行して、モデルの正確性を検証できます。モデルを検証したら、Java、JavaScript、C++、C#でDMNモジュールを生成できます。生成されたDMNモジュールは、Enterprise Architect BPSim実行エンジン、外部実行のステートマシン、または実装している別のソフトウェアシステム内で使用できます。
Enterprise Architectは、「テストモジュール」機能も提供します。これは、DMNとBPMNを統合するための前処理です。テストモジュールの目的は、BPMN2.0 のデータオブジェクト要素を生成し、これを使用して指定されたターゲットのデシジョンがDMNモジュールで正しく評価されることを確認することです。次に、データオブジェクトをロードし、BPSimプロパティにDMNモジュールのデシジョンを割り当てることにより、BPSimで利用可能となります。
このBPSimとの連携機能は、ユニファイド版以上のエディションで使用できます。
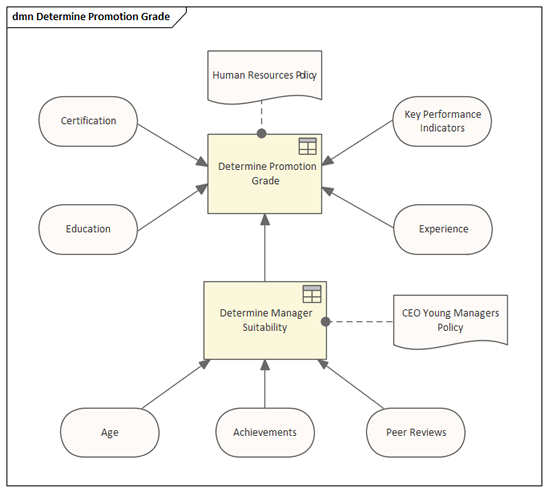
意思決定要求グラフ
DMN意思決定要求モデルは、1つ以上の意思決定要求図(DRD)に描かれた意思決定要求グラフ(DRG)で構成されます。モデル化される要素は、意思決定、ビジネス知識の領域、ビジネス知識のソース、入力データ、および意思決定サービスです。
DRGは、要求によって接続された要素で構成されるグラフであり、DRG(情報・知識・権限の直接的なソース)内の意思決定のためにモデル化されたすべての要求が、同じDRGに存在するという意味で自己完結しています。このDRGの完全な定義を、その特定のビューを示すDRDと区別することが重要です。DRDは、部分的な表示またはフィルター処理された表示である可能性があります。

参照: